한국생명공학연구원이 전분화능 줄기세포 유래 인간 소장 상피 모델을 세계 최초로 개발했다.
이번에 개발한 모델은 인체의 장과 유사한 세포 다양성과 가능성을 갖춰 소장에서의 약물 흡수 및 대사 평가가 가능한 플랫폼 기술로 향후 신약개발에 큰 기여를 할 것으로 기대된다.
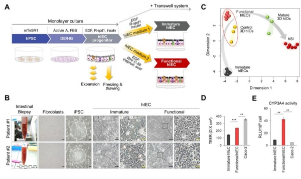
생명연 손미영 박사팀이 개발한 인간 소장 상피 제작 기술은 2차원 직접 분화 또는 3차원 오가노이드에서 2차원 소장 상피 세포로 전환이 가능해 활용성이 높다.
기존에는 약물 흡수도를 평가하기 위해 절대표준으로 대장암 조직에서 유래한 장 세포를 사용하고 있지만, 인체 소장과 동일하게 구현하지 못해, 소장에서 일어나는 약물 흡수와 1차 대사를 평가하고 예측하는 데 한계가 있었다.
최근에는 전분화능줄기세포로부터 소장 세포로 분화시키는 기술이 보고되고 있지만, 낮은 분화도와 세포 다양성 부재로 인해 어려움이 있었다.
이에 연구팀은 소장 상피 세포 전구체를 이용해 대량 배양 및 동결보관이 가능하게 했다. 또 새롭게 발굴한 분화인자를 이용해 높은 수준의 인간 소장 조직을 모사할 수 있는 상피 모델을 개발하게 됐다.
또 연구팀은 환자 유래 역분화줄기세포를 이용해 맞춤형 약물 효능 평가 시스템 개발 가능성을 검증했으며, 범용성 역시 확인했다.
손미영 박사는 ”이 모델은 신약의 효율을 나타내는 지표인 생체이용률(bioavailability)을 예측하고 약효 개선에 활용될 수 있다”며 “연구팀이 이미 확보하고 있는 고기능성 3차원 장 오가노이드를 더욱 다양하게 활용하기 위한 기반 기술로도 기대된다”고 말했다.

