한국연구재단," 암세포 찾아가 활성산소 만드는 똑똑한 접합체" 개발
한국연구재단," 암세포 찾아가 활성산소 만드는 똑똑한 접합체" 개발
  • 이성현 기자
  • 승인 2021.03.21 13:05
  • 댓글 0
이 기사를 공유합니다

KRAS 돌연변이 췌장암 생쥐모델에서 항체-광응답제의 암세포사멸 효과 확인

암세포를 찾아갈 수 있는 네비게이션 역할을 하는 항체(antibody)를 항암제에 접목한 치료제 시장이 성장하는 가운데 항암제를 광응답제로 치환한 연구결과가 나왔다.

나 건 교수, 교신저자
나 건 교수, 교신저자

빛에 반응해 주변 세포에 스트레스가 되는 활성산소를 생성하는 광응답제와 암세포 표면의 생체고분자에 결합하는 항체를 접합시킨 것이다. 광응답제를 이용한 광역학 치료와 단일클론항체를 이용한 항체 치료는 그간 단독으로 암을 치료하는데 사용되어 왔다.

한국연구재단(이사장 노정혜)은 나건 교수(가톨릭대학교) 연구팀이 돌연변이 췌장암 세포를 표적으로 면역반응과 산화스트레스에 의한 세포사멸과정을 함께 활성화하기 위한 항체-광응답제 접합체를 개발했다고 밝혔다.

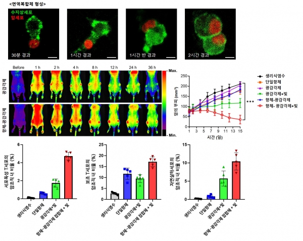
연구팀이 제작한 이 접합체를 췌장암 모델 생쥐에 주사하고 암 조직에 빛을 쬐어준 결과 종양의 크기가 대조군 대비 5배 감소한 것으로 나타났다.

항암면역 치료에 중요한 면역세포(수지상세포, T세포, 자연살해세포)가 항체 단일치료에 비해 평균 6배, 광역학 단일치료에 비해 평균 2배 가량 더 많아져 면역활성이 높아진 것으로 나타났다.

개발한 항체-광응답제 접합체를 이용한 암 표적 치료 전략의 개략도
개발한 항체-광응답제 접합체를 이용한 암 표적 치료 전략의 개략도

전이성 췌장암에 사용되는 항체는 암세포 표면의 수용체(표피성장인자 수용체)에 결합함으로써 암세포를 인식할 뿐만 아니라 암세포 내의 성장신호 전달을 막는 방식으로 작동한다.

하지만 췌장암 환자의 95%에서 나타나는 돌연변이 유전자(KRAS 유전자의 특정 염기 변이)를 가진 암세포의 경우, 이러한 항체는 암세포를 찾아갈 수 있지만 암세포 성장신호를 차단하지는 못한다. 따라서 일반적인 항체-항암제 접합체의 경우 항암제가 항체로부터 방출되면서 항암효과를 나타낸다.

암세포-항체 면역복합체의 수지상세포내로의 포식과정과 면역유도 효과
암세포-항체 면역복합체의 수지상세포내로의 포식과정과 면역유도 효과

연구팀이 개발한 항체-광응답제 접합체는 기존 항체-항암제 접합체처럼 표적과 공격 두 가지 기능을 하나에 담되, 성공적인 공격에 영향을 미칠 수 있는 요소들을 간소화하였다.

암세포 안으로 유입되지 않고 표면에서도 작용할 수 있고, 항체로부터 광응답제가 분리될 필요도 없이 빛을 쬐는 것만으로 암세포 표면에서 암세포를 공격할 수 있다는 설명이다.

기존 접합체는 일단 암세포 안으로 유입되어야 하며, 유입된 후에도 항체로부터 약물이 제대로 분리되어야 약물이 암세포를 공격할 수 있는 방식이었다.

KRAS 변이 췌장암세포에 대한 항체 접목 광역학 치료의 실마리가 될 이번 연구는 현재 비임상 시험을 통한 효과규명 단계로 연구팀은 향후 기술이전 또는 창업을 통한 임상에 적용할 수 있는 제품개발을 추진할 계획이라고 밝혔다.

과학기술정보통신부와 한국연구재단이 추진하는 중견연구사업의 지원으로 수행된 이번 연구의 성과는 국제학술지‘스몰(Small)’에 2월 16일 게재되었다.

기사가 마음에 드셨나요?

충청뉴스 좋은 기사 후원하기


※ 소중한 후원금은 더 좋은 기사를 만드는데 쓰겠습니다.


댓글삭제
삭제한 댓글은 다시 복구할 수 없습니다.
그래도 삭제하시겠습니까?
댓글 0
댓글쓰기
계정을 선택하시면 로그인·계정인증을 통해
댓글을 남기실 수 있습니다.