KAIST, 지방간 치료제 개발에 최적화된 동물모델 개발
KAIST, 지방간 치료제 개발에 최적화된 동물모델 개발
  • 이성현 기자
  • 승인 2024.08.19 12:56
  • 댓글 0
이 기사를 공유합니다

KAIST-연세대-제이디바이오사이언스-한미약품 공동연구로 치료제 개발에 적합한
새로운 대사이상 지방간 질환 동물모델 개발
지방간 질환으로 인한 간세포암 예방에 효과적인 치료 전략 제시

[충청뉴스 이성현 기자] 한국 연구진이 지방간염 치료제 개발에 중요한 전환점이 될 사람의 대사이상 지방간 질환을 잘 모사하는 새로운 동물모델을 개발해 주목받고 있다.

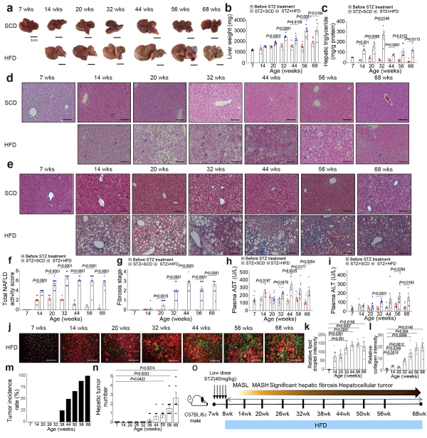
새로운 대사이상 지방간 질환 마우스 모델의 진행 양상
새로운 대사이상 지방간 질환 마우스 모델의 진행 양상

KAIST(총장 이광형)는 의과학대학원 김하일 교수 연구팀과 연세대학교(총장 윤동섭) 의과대학 박준용 교수 연구팀, 한미약품 R&D센터(최인영 R&D센터장/전무이사) 및 ㈜제이디바이오사이언스(대표 안진희)와 공동연구를 통해 새로운 대사이상 지방간 질환 동물모델을 개발했다고 19일 밝혔다.

대사이상 지방간 질환의 유병률은 20~30%에 이르고, 지방간염 질환은 전 세계 성인 인구의 5% 이상이 보유하고 있을 정도로 높은 유병률을 보임에도 불구하고 현재까지 제품화된 치료제가 전혀 없다.

대사이상 지방간 질환은 지방간에서 시작해 지방간염, 섬유화, 간경화, 간암으로 진행되는 만성질환이며, 심혈관질환 및 간 관련 합병증 등에 의해 사망률이 증가하므로 발병 초기에 적절한 치료가 필요하다.

하지만 아직까지 사람의 질환을 모사할 수 있는 적절한 동물모델이 없어 병인 기전의 규명과 치료제의 개발에 어려움이 있다. 특히 기존의 동물모델들은 당뇨와 비만과 같은 대사이상이 간경화와 간암의 발병에 유발하는지를 반영하지 못한다는 문제점이 있었다.

김하일 교수 연구팀은 베타세포의 기능이 부족한 아시아인에서 비만과 당뇨병을 동반한 대사이상 지방간 질환의 유병률이 더 높다는 점에 착안했다. 마우스에 약물을 통해 베타세포를 파괴해 당뇨를 유발한 다음 고지방식이를 먹여서 비만과 당뇨를 동반한 지방간 질환이 빠르게 진행하는 동물모델을 개발했다.

대사이상 지방간 질환 마우스 모델과 환자 간 전사체 비교 분석
대사이상 지방간 질환 마우스 모델과 환자 간 전사체 비교 분석

이 마우스 모델은 1년 동안 점진적으로 지방간, 지방간염, 간 *섬유화 및 간암이 나타나는데, 해당 마우스의 간의 유전체를 분석한 결과 그 특징이 비만과 제2형 당뇨병을 동반한 대사이상 지방간 질환 환자들과 매우 유사한 것으로 나타났다. 특히 이 모델에서 발생하는 간암은 대사이상 지방간 질환 환자에서 발생하는 간암과 조직학적, 분자생물학적 특성이 유사한 것을 연구팀은 확인했다.

* 섬유화: 간의 일부가 굳는 현상으로, 지방간염 개선의 주요 지표로 쓰임

연구팀은 개발한 동물모델을 사용해, 최근 비만치료효과로 각광을 받고 있는 GLP-1 유사체의 효과를 시험했다. GLP-1 유사체의 투여가 이 마우스 모델에서 지방간, 간염과 간 섬유화의 진행을 억제하는 효과를 확인해, 마우스 모델이 신약 개발을 위한 전임상 모델로 유용하게 활용될 수 있음을 연구팀은 보였다. 또한 GLP-1 유사체의 투여가 간암의 발생을 억제함을 최초로 규명해, 대사이상 지방간 질환의 주요 사망 요인인 간암의 발병 억제를 위한 GLP-1 유사체의 활용 방안을 제시했다.

KAIST 의과학대학원 김하일 교수는 “현재 대사이상 지방간 질환 동물모델은 대사이상 지방간 질환의 넓은 스펙트럼과 당뇨, 비만과 같은 대사질환을 잘 반영하지 못하는 문제점이 있으나, 우리 연구팀이 개발한 마우스 모델은 만성 대사질환의 특징을 잘 모사해, 대사이상 지방간 질환 동물모델로서 관련 연구에 중요한 전환점을 제시할 수 있을 것이다”고 강조했다.

KAIST 의과학대학원 정병관 박사, 최원일 교수, 화순전남대학교병원 최원석 교수가 공동 제1 저자로 참여한 이번 연구 논문은 국제 학술지인 ‘네이처 커뮤니케이션즈(Nature Communications)’ 에 2024년 8월 2일 게재됐다.

(논문명:A male mouse model for metabolic dysfunction-associated steatotic liver disease and hepatocellular carcinoma)

한편 이번 연구는 과학기술정보통신부, 보건복지부, 교육부, 및 ㈜제이디바이오사이언스(JD Bioscience Inc.)에서 지원을 받아 수행됐다.

기사가 마음에 드셨나요?

충청뉴스 좋은 기사 후원하기


※ 소중한 후원금은 더 좋은 기사를 만드는데 쓰겠습니다.


댓글삭제
삭제한 댓글은 다시 복구할 수 없습니다.
그래도 삭제하시겠습니까?
댓글 0
댓글쓰기
계정을 선택하시면 로그인·계정인증을 통해
댓글을 남기실 수 있습니다.